You are here: Sandbox » NZ Laws Primer

Introduction

If you choose to go to court without a lawyer, you will be responsible for identifying the legal issues in your case, finding and understanding the relevant law, preparing your evidence and making submissions to the court. This can be challenging as the law is complex and often difficult to navigate, even for lawyers.

This guide is designed to help people who are representing themselves by explaining the basic principles of how the law works in Aotearoa New Zealand and how to work with it.

Before you decide to represent yourself in a matter, you should seek free legal advice from Community Law or through the Citizens Advice Bureau. Note that the Citizens Advice Bureau volunteers are not usually lawyers. Doing it yourself (called representing yourself) requires you to manage both the legal and procedural aspects of your case without assistance. The Ministry of Justice website has more information about how to prepare for court and what to expect when you arrive, as well as what is involved in representing yourself in court.

Some things you will need to know include:

The Hierarchy of Courts in Aotearoa New Zealand

The Courts in Aotearoa New Zealand

The Courts (sometimes called the judicial system or the judiciary, when referring specifically to the judges who work within the courts) are the branch of government that applies the law by hearing and deciding cases. They work under principles of fairness and transparency.

New Zealand has several courts and tribunals that are arranged in a hierarchy (higher to lower, with the Supreme Court at the top). Decisions by lower courts can sometimes be appealed up to higher courts. Lower courts must follow the legal decisions made by higher courts in previous cases. This is called the doctrine of precedent. Different courts deal with different kinds of problems and have limits on what they can do. If you are representing yourself, you should understand the hierarchy so you file your case in the right place, have realistic expectations of what that particular court can do and understand which case precedents the court must follow. Understanding the hierarchy will also help you to know where to go if you disagree with a decision and want to file an appeal.

If you are representing yourself, the court will expect you to follow the correct procedures. The staff at the registry can help you understand practical steps like filing documents but they cannot provide legal advice. Knowing what each court does, how cases usually progress and what support is available can make the process easier and help you feel more confident as you move through the system.

For a useful video that explains what courts do, how they fit into the government system and how the court hierarchy is set up, follow this link.

The Role of Judges

Judges are neutral, which means they do not take sides between the parties to a case. Judges cannot investigate the facts themselves; they must base their decisions solely on the law and the evidence put before them. Their role is to apply the law correctly to a case and ensure the hearing follows proper procedure. A judge must stay neutral and cannot give you legal advice, suggest arguments or tell you what evidence to present. They are a referee there to apply the law, and are not there to help you or anyone with whom you may be in dispute.

The Difference Between Civil Law and Criminal Law

The courts deal with both civil and criminal law. These branches of law serve different purposes.

Criminal law is concerned with the prosecution and punishment of people who have committed crimes. In criminal cases, the person charged with a crime is called the defendant and the case is brought by the State (the police or Crown), which is a section of the government distinct from the judiciary. When you read criminal cases, you will often see them written as “R v [Defendant’s Name]”. The “R” stands for Rex, meaning the King, and is used to show that it is the Crown/the State that is bringing the prosecution. This shows that the prosecution is brought by the State on behalf of the community, not by an individual person. Criminal law exists to protect society as a whole. For example, if you speed, you risk the safety of everyone around you. Therefore, the prosecution is brought in the name of the Crown to show that the State is prosecuting the case on behalf of the people of New Zealand. In practice, most cases are prosecuted by Police prosecutors, although some government agencies can also lay charges. Please be aware that this is different from many other countries, including what is shown on many TV shows.

Trials will be heard by a judge alone (or in some less serious cases, by a Community Magistrate or Judicial Justice of the Peace), or by a judge and jury for serious charges. Criminal charges must be proven beyond reasonable doubt, which means the judge or jury must be satisfied that the defendant committed the crime and cannot have any reasonable doubt as to whether they might be innocent. This is a deliberately high standard for the prosecutor to meet and it exists to safeguard against the possibility of innocent people being found guilty of crimes they did not commit. If the defendant is found guilty, the judge can impose sentences such as imprisonment, fines, community work or supervision depending on the crime and the circumstances. A jury does not impose a sentence.

A criminal trial starts from a presumption of innocence, which means a person charged with an offence is treated as innocent until they are proved guilty beyond a reasonable doubt. Every person also has the right to a fair trial. The judge is responsible for protecting this right by managing when the case is heard, deciding whether the defendant is fit to stand trial, arranging interpreters if needed, controlling what information can be published or presented to the jury and making sure the trial is run according to proper court procedures.

Civil law deals with disagreements about legal rights and obligations between private individuals, organisations, companies and government agencies. The purpose of bringing a civil claim is to resolve the dispute and provide a remedy such as an order to pay money (compensation) or to perform a contract as agreed. These cases usually involve disagreements over money, contracts, property, family matters or personal rights such as the right to privacy. Civil claims can also be brought against public-sector bodies like government agencies, local councils, and individual public decision makers. This is called judicial review which is the branch of civil law that ensures that public authorities act within the power that has been given to them by law and that they respect people’s rights in their decision making. For more information about judicial review follow this link.

In a civil case, the party bringing the claim is called the plaintiff and the party defending, or responding to it, is the defendant. The judge decides the case on the balance of probabilities, meaning that is more likely than not (i.e they are reasonably certain that one version of events is more believable) based on the law and the evidence.

The Doctrine of Precedent

The hierarchy of courts sets out which courts are higher and therefore have the power to make decisions that lower courts must follow in future cases. It also provides a way for people to appeal a decision if they think the law was applied incorrectly by a lower court or if a higher court should reconsider an existing precedent.

The doctrine of precedent is a rule that courts follow so that similar cases are treated similarly by different courts and judges. When a court decides a case, it explains why it reached that decision in their judgment. That explanation creates a precedent, which then guides how the law applies in future cases with similar facts or legal issues. This keeps the application of the law consistent and helps lawyers and litigants (people or organisations involved in court cases or tribunal matters) predict how the law might apply to the current case and understand which previous cases are most relevant to their legal arguments.

Which Cases are Binding?

Precedents created by higher courts are binding on lower courts in the same hierarchy. This means that when a higher court explains what the law means or how it should apply to particular facts, lower courts must follow the same reasoning in later cases. The principle that lower courts must follow precedents set by higher courts is sometimes known as the doctrine of “stare decisis” which is a Latin phrase that means “to stand by things decided”. You do not need to use Latin phrases in court. These terms are rarely used in everyday court proceedings and are mainly helpful for understanding legal writing.

Decisions made by courts at the same level or from lower courts are not binding (meaning the court is not required to follow them) but they can be persuasive if the reasoning is convincing. This means that different District Courts can make differing decisions despite the issues being similar.. This is one of the reasons why some cases are appealed to the High Court, so the High Court can establish a binding precedent to ensure that decisions across different District Courts are consistent in the future. Courts should try and impose similar sentences when offending involves similar scenarios. This is the principle of parity and should mean that the same sentence should be imposed on offending whether it took place in Northland or Invercargill.

In practice, the doctrine of precedent means that similar cases are generally treated alike. For example, if the High Court rules that a neighbour must remove a structure that unlawfully encroaches on someone else’s property, a District Court faced with similar facts would likely reach the same outcome. The Courts will often use the term parity – the way they treat a case must be on parity with similar cases.

Because judges are bound by precedent, they are not making decisions based on what they personally think is fair. They must apply the legal tests set out in statutes and in earlier binding cases. It is important that self-represented litigants understand that this means that arguments based on fairness or personal grievance will not carry weight unless they fit within the legal test the judge is required to apply.

Higher courts can change or overrule precedents set by lower courts. While precedent provides predictability and consistency, it can also create rigidity, as old rules may not always fit modern circumstances. If there is a good reason to believe that an old precedent should no longer apply, a case can be appealed to a higher court who can reverse a lower court’s decision and set a new precedent for future cases. Appellate courts like the Supreme Court and Court of Appeal can, on rare occasions, even overturn a decision made by that same level court.

What Parts of a Case are Binding?

The key part of a precedent is the part of the judge’s reasoning which is essential to deciding the case, called the ratio decidendi (Latin for “the reason for the decision”). The ratio is the binding part of the precedent that lower courts must follow. Judges often also make comments that are not essential to the outcome, known as obiter dicta (Latin for “things said in passing”). These “obiter” observations may provide useful guidance for future cases but are not binding on other courts. Again, you do not need to use these Latin terms in court.

The Hierarchy Structure

edded36c7e871b7e34d9e6d7fb6f52c6.png

The District Court hears most criminal cases and can hear civil cases that deal with money up to $350,000. The District Court includes specialist divisions like the Environment, Family and Youth Court. There is also a division of the District Court dedicated to hearing Accident Compensation appeals.

The High Court handles serious criminal cases, all civil cases involving more than $350,000 and appeals from the District Court. An appeal is when someone asks a higher court to review a decision made by a lower court because they believe the decision was wrong. The court hearing the appeal reviews whether the law was applied correctly in the case. It can confirm the original decision, change it, or send the case back to the lower court for another hearing.

The next step up from the High Court is the Court of Appeal. As the name suggests, you cannot start cases in the Court of Appeal (or the Supreme Court). These two Courts only hear appeals from decisions from lower courts. Sitting at the top of the hierarchy, the Supreme Court is New Zealand’s highest and final court that hears appeals from decisions made in the Court of Appeal. Extremely rarely the Supreme Court will hear direct appeals from the High Court.

New Zealand also has several specialist courts and tribunals, such as the Disputes Tribunal, Employment Court, Māori Land Court, Court Martial and Tenancy Tribunal. These bodies deal with specific types of issues but still sit within, or alongside, the overall hierarchy. Their decisions can often be appealed to the District Court or the High Court, depending on the court or tribunal and the issue involved.

Tribunals and Specialist Courts

At the bottom and alongside the hierarchy sit various tribunals and specialist courts. Tribunal decisions do not create binding legal precedent. Specialist courts and tribunals include the Employment Court, the Environment Court, Coronial Services, the Māori Land Court and a range of tribunals and authorities including the Tenancy Tribunal, the Immigration and Protection Tribunal and the Disputes Tribunal. Tribunals are designed to resolve certain types of disputes in a simpler, more flexible way than courts. They do not involve juries, they rarely involve lawyers and they cannot impose criminal convictions. Depending on the tribunal, decisions can sometimes be appealed to a higher court.

Each court or tribunal operates under its own legislation, procedural rules and practice guidance. This affects how cases are started, what forms must be used, how evidence is provided, and how hearings are run. You should always check the specific rules and guidance for the court or tribunal you are dealing with.

The Disputes Tribunal

The Disputes Tribunal is designed to resolve small civil disputes quickly and without the formality or expense of going to court. Although it is called a “Tribunal” it behaves a lot like a court: it hears both sides of a dispute, considers the law and the evidence, considers what is fair and just in the circumstances and issues an order that everyone must follow. Tribunal decisions are legally binding (meaning they must be followed by law and can be enforced), just like a court judgment. Decisions from the Disputes Tribunal can only be appealed to the District Court on the grounds of procedural unfairness. This means you can only appeal on the basis that the hearing was run in a way that was unfair and this had an effect on the result.

There are no judges in the Disputes Tribunal. Hearings are run by impartial referees who are experienced with dispute resolution and the law. There are also no lawyers. Most people represent themselves at hearings, although you may wish to get legal advice beforehand from a lawyer or from a free legal advice service such as Community Law or the Citizens Advice Bureau.

The Disputes Tribunal can hear claims up to $60,000. It can help with things like conflicts between flatmates or neighbours, property that has been borrowed and damaged or not returned, goods and services and even business disputes over contracts and agreements. The tribunal cannot settle disputes about:
  • Renting that are between landlords and tenants (for information about the tenancy dispute resolution see https://www.tenancy.govt.nz/disputes/)
  • Rates, taxes, and social welfare benefits.
  • Intellectual property (copyright and who owns an idea or creative work)
  • Employment (see https://www.employment.govt.nz/)
  • Wills and family law issues such as relationship property and care of children
  • Debts when the person owing the money agrees they owe the debt but doesn’t pay anyway. You can’t use the Tribunal as a debt collection agency.
  • Motor vehicles bought from a registered trader or a trader who meets the criteria for registration. These disputes are heard in the Motor Vehicle Disputes Tribunal (MVDT). For more information, see the MVDT user guide published on the NZLII website https://austlii.community/foswiki/NZResources/NZMotorVehicleDisputesTribunal.
  • ACC claims. For more information about ACC and what personal injuries are covered by the scheme, see the ACC handbook published on the NZLII website https://austlii.community/foswiki/NZACCLawHbk/NZACCLawHandbook.

For more information about the role of the Disputes Tribunal and how to prepare for a hearing see the Disputes Tribunal page on the Ministry of Justice website: https://disputestribunal.govt.nz/about/.

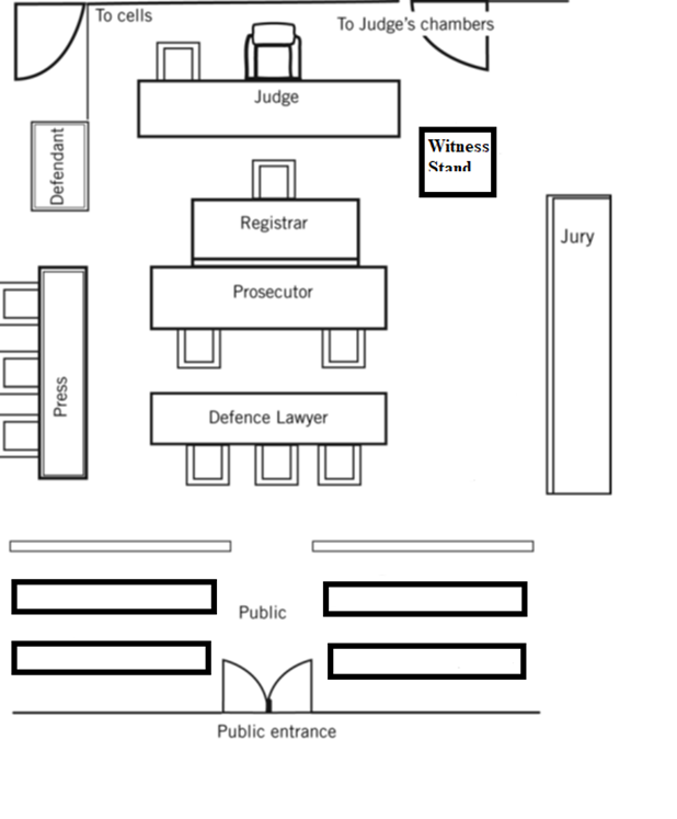
The District Court

The District Court deals with the majority of criminal matters and with civil matters involving claims of up to $350,000. A judge presides over the courtroom, manages the hearing and makes the final decisions. The District Court is bound to follow precedents set by the High Court, Court of Appeal and Supreme Court. Lawyers appear frequently in the District Court, although representing yourself is permitted in almost all types of cases.

The following is a sample diagram

ab4ed8619c6bc73dd0e8fe3cc7510834.png

Most criminal charges are dealt with in the District Court. This includes everything from minor offences to moderately serious violent or dishonesty offences. Only the most serious crimes, such as murder or manslaughter, start in the High Court.

The District Court can hear civil claims involving money up to $350,000. For smaller claims up to $60,000, you have the option to bring the claim to the Disputes Tribunal. In deciding whether to bring your claim to the District Court or the Disputes Tribunal, you should consider factors such as the value of your claim, the complexity of the issues, whether you want a formal legal process with the possibility of legal representation, the time and cost involved, and whether you would prefer a low-cost, faster and more informal hearing as offered by the Disputes Tribunal.

The JP Traffic Court

The JP (Justice of the Peace) Traffic Court is a part of the District Court of New Zealand that deals with certain lower‑level traffic and minor criminal offences. The Court commonly deals with driving‑related offences under the Land Transport Act 1998 and accompanying regulations. Cases in the JP Traffic Court are heard by a Justice of the Peace (JP) acting in a judicial role. These Justices have limited jurisdiction (official power to make legal decisions and judgements) to hear particular kinds of offences that are typically punishable by fines or non-imprisonment penalties. The JP Traffic Court offers a simpler, more streamlined avenue for relatively minor traffic or regulatory offences without requiring a full trial before a judge (or jury) in a higher court. For more information about the JP Traffic Court see the user guide published on the NZLII website which is accessible through this link.

_

The Family Court

The Family Court is a division of the District Court that deals with a range of matters, from those involving children who have not yet been born through to those involving older people or vulnerable adults who are in need of care and protection. Wherever possible, the court aims to help people resolve their own problems by way of counselling, conciliation and mediation. The Family Court hears matters such as:
  • Parenting orders
  • Protection orders
  • Adoption
  • Care and protection of children
  • Relationship property
  • Mental Health Applications
Family Court hearings often take place in closed court to protect privacy. A closed court means that members of the public and the press are not allowed to attend. The rules are more flexible than in general civil cases, but they are still formal legal proceedings run by a judge. For a helpful video explaining the role of the Family Court and its special characteristics follow this link.

The Youth Court

The Youth Court is a specialist division of the District Court and is much less formal than the adult courts. It deals with offending committed by young people aged 14 to 17 who are charged with an offence, and in some cases 12 and 13-year-olds if the alleged offending is very serious. Other than cases involving murder, manslaughter or most traffic offences, almost all youth offending is heard in the Youth Court rather than the District Court or High Court.

A key focus of the Youth Court is rehabilitation. The court aims to address the underlying causes of offending and to involve whānau, schools, and the wider community in supporting a young person to make positive changes. Family Group Conferences (FGCs) play a major role in this process. They bring together the young person, their family, the victim, and professionals to agree on a plan to put things right and prevent further offending. The plan then goes before a Youth Court judge who will delay completing hearing the case for the plan to be put into action. This can take months. If the young person does all that the plan requires them to, the young person may receive a lighter sentence or even have the charges dismissed. If they do not do what the plan sets down, then they might be sentenced to a harsher outcome than they would have faced if they had completed the plan.

The Youth Court also includes Rangatahi Courts and Pasifika Courts, which operate under the same law and procedure as the main Youth Court but are held on marae or in Pasifika community spaces. These courts incorporate Māori and Pasifika language, values and protocols to create an environment that feels more familiar and respectful for young people and their families.

Find more information on how the Youth Court operates on the Ministry of Justice Youth Court website.

The High Court

The High Court sits above the District Court in the court hierarchy. It is a court of first instance (meaning cases are first heard at the High Court) for:
  • Serious criminal cases such as murder, manslaughter, sexual offences, and major fraud.
  • Civil claims over $350,000 and other significant civil matters.
  • Cases that review the lawfulness of decisions made by people or agencies acting on behalf of the government (judicial review).

The High Court also hears appeals from the District Court and many specialist tribunals. It is bound by precedents set by the Court of Appeal and Supreme Court.

High Court hearings are formal and usually involve lawyers. Companies must be represented by lawyers in the High Court. If you are a party in High Court proceedings or thinking about court action, you may want to talk to a lawyer or get a lawyer to represent you. You can search for a lawyer on the New Zealand Law Society website by area of practice. Alternatively, you may be able to get some initial free legal advice through a Community Law centre near you to help you make a decision on what you want to do in relation to your situation.

The Appellate Courts

The Court of Appeal and the Supreme Court are New Zealand’s appellate courts. This means they only hear appeals from lower courts, rather than new cases, and their role is to review decisions to ensure the law was applied correctly. They do not have original jurisdiction, which means they cannot hear a case at first instance.

The Court of Appeal hears appeals from the civil and criminal cases heard in the High Court and appeals from criminal jury trials in the District Court. It can also hear appeals on questions of law from the Employment Court, as well as appeals from the Māori Appellate Court and the Court Martial Appeal Court.

The Supreme Court is the highest court in New Zealand and its decisions are final, meaning they cannot be appealed. The Supreme Court only hears cases when the Supreme Court judges grant leave to appeal, which means they have to agree to hear the case. The Supreme Court can only grant leave to appeal where a case involves a matter of:
  • general importance,
  • commercial significance,
  • a significant issue relating to the Treaty of Waitangi or
  • where a substantial miscarriage of justice may have occurred.

Case Law

Primary sources of law are what makes up the law itself. These sources can bind the court, which means the court must follow and apply them. These primary sources include case law and legislation, which will be discussed in turn.

What is Case Law?

Case law, sometimes referred to as common law or judge-made-law, is the law that is created from decisions made by judges in courts. Cases are often referred to as decisions or judgments (note the lack of an ‘e’ in judgments when used in a legal context). When a court decides a case, the judge explains the reasoning behind the decision, including which laws apply and what they mean practically. These decisions create precedent, which lower courts must follow in future cases with similar facts or legal issues. Remember, it is the core reasons for deciding the case (the ratio decidendi) that are binding on future courts, and not the comments or observations which a decision may also include (the obiter dicta).

Reported and Unreported Cases

It is important to understand the difference between reported and unreported cases. Reported cases are decisions that have been selected for publication in official law reports because they are significant in developing the law or explaining the law in a clear and helpful way. Courts often prefer reported cases because they have been chosen for publication due to their importance or clarity, and therefore they are a good and reliable source of legal authority. Reported cases are generally seen as the best examples of how the law should be understood, so they tend to carry more influence than unreported decisions. Not all influential cases are reported, and most everyday judgments are never reported. Only a small proportion of decisions are selected for law reports, so it’s normal not to find a reported version of most cases.

Reported cases appear in law report series, which are the sets of books in which reported decisions are published. The New Zealand Law Reports (NZLR), published by LexisNexis, is the official law report series for Aotearoa New Zealand. There are a number of other unofficial law reports too, usually specialising in a particular branch of law. For example:
  • New Zealand Family Law Reports (NZFLR) – cases involving family law issues.
  • New Zealand Administrative Reports (NZAR) – decisions dealing with public and administrative law.
  • Criminal Reports of New Zealand (CRNZ) – cases relating to criminal law.

Unreported cases are original judgments published by the court. While they may not be quite as influential as reported cases, they can still be very helpful, especially if they are recent or deal with facts or issues similar to your own case.

The higher-level courts usually publish written decisions, particularly the Supreme Court, Court of Appeal and High Court. The District Courts only sometimes publish written decisions, often on substantive issues. Matters heard in tribunals and authorities may not lead to a written decision. Jury trials do not necessarily result in a written decision; however, following the defendant pleading guilty or the jury finding the defendant guilty at trial, there will be a sentencing hearing. Many courts make these sentencing remarks available to the public. Many written decisions, except those that are suppressed on the grounds of privacy or public interest, are initially published online on court websites, in legal databases or on NZLII as unreported judgments.

If you represent yourself in court, you will need to identify applicable precedents from case law, understand how they apply to your case, and write applications and pleadings using accurate legal citations. Only the most relevant cases should be cited. A case may be relevant if it deals with the same legal issue and comes from a court at the same level or higher in the hierarchy. It should contain reasoning that supports your argument or be an important case in clarifying or developing the law. Ideally, these will be cases that are binding on the court; you can also refer to a persuasive case (for example, from a court at the same level, a lower court, or overseas), but make sure you use the reasoning carefully and do not present it as binding.

It is also important not to ignore cases that go against your argument. If there is a binding or persuasive case that appears to be unfavourable to your position, the court will usually expect you to acknowledge it and explain why it should not determine the outcome of your case. This may involve showing that the facts are materially different, that the legal issue is not the same, or that the case can be distinguished for another valid reason.

Using too many cases, irrelevant decisions, or authorities with reasoning that does not clearly support your argument can create confusion and weaken your position. The key is to show clearly how the precedent or reasoning applies to your facts, so the judge can follow your argument without having to make the connections for you.

When you read case law, start by identifying the legal test the court applies. Next, look at which facts the court treated as relevant to that test. This helps you learn how to separate the essential parts of the facts from background detail. Many self-represented litigants find this difficult but reading cases and seeing how judges have applied the law will make the task easier. Once you understand the test and the key facts, you can focus your own arguments on the points that directly support your case and leave aside information that does not help you. Remember that the law can be complex, even for lawyers, so it’s normal to find this challenging. If you get stuck or want to check that you’re on the right path, it’s a good idea to seek advice or use community legal services to check your understanding.

If you want to see an example of how a judge can use an existing principle in case law, and extend it to a new situation, have a look at C v Holland [2012] NZHC 2155, [2012] 3 NZLR 672. In that case, the judge carefully goes through not only past New Zealand cases, but looks at relevant decisions from other countries and then clearly sets down the boundaries of the just declared new tort. An excerpt follows as an example.

Elements of the tort

[94] The caution expressed through the authorities must guide the elements of the tort. I consider that the most appropriate course is to maintain as much consistency as possible with the North American tort given the guidance afforded from existing authority. I also consider that the content of the tort must be consistent with domestic privacy law and principles. On that basis, in order to establish a claim based on the tort of intrusion upon seclusion a plaintiff must show:

(a) An intentional and unauthorised intrusion;

(b) Into seclusion (namely intimate personal activity, space or affairs);

(c) Involving infringement of a reasonable expectation of privacy;

(d) That is highly offensive to a reasonable person.

[95] Intentional connotes an affirmative act, not an unwitting or simply careless intrusion. “Unauthorised” excludes consensual and/or lawfully authorised intrusions. Further, not every intrusion into a private matter is actionable. The reference to intimate personal activity acknowledges the need to establish intrusion into matters that most directly impinge on personal autonomy.

[96] The last two elements replicate the Hosking requirements and thus remain consonant with existing privacy law in this country. The boundaries of the privacy tort articulated in Hosking apply where relevant. Only private matters are protected. A right of action only arises in respect of an intrusion that is objectively determined, due to its extent and nature, to be offensive by causing real hurt or harm. A legitimate public concern in the information may provide a defence to the privacy claim.

[97] Mr Rollo’s contention that a simple reasonable expectation of privacy test should be applied has strong support in academic writing and from the developing law of privacy in the United Kingdom (under the auspices of the European Convention of Human Rights). In my view however, a one step reasonable expectation of privacy test comparable to the art 8 test applied in the United Kingdom for breach of confidence is not sufficiently prescriptive. The capacity for conflict between the right to seclusion and other rights and freedoms is very significant. This demands a clear boundary for judicial intervention. Furthermore, a highly offensive test will also set a workable barrier to the unduly sensitive litigant that seemed to trouble Lord Hoffmann in Wainwright.

Result

[98] An action for intrusion upon seclusion is recognised as part of the law of New Zealand. The elements of this action are specified at [94].

[99] Mr Holland intruded into C’s intimate personal space and activity when he videoed her in the shower without her consent and otherwise without legislative authority. The intrusion infringed a reasonable expectation of privacy and was highly offensive to the reasonable person. He is therefore liable for that intrusion. The question of damages will now need to be considered.

[100] Costs are reserved pending the hearing on damages.

Where to Find Case Law

It is important to understand that not all court decisions are publicly available. Courts decide which judgments to publish. There are several online free and subscription legal databases that can be used for legal research in New Zealand. NZLII is a free website that provides access to reported and unreported cases. It is constantly being added to and has an extensive but incomplete collection of judgments from the courts, tribunals and authorities around New Zealand. The Ministry of Justice maintains Judicial Decisions Online, a searchable database of court judgments. Many senior courts judgments are published to the database. It includes judgments from the Supreme Court, the Court of Appeal (cases from 2003) and the High Court (cases from 2005). New Zealand’s District Courts handle around 200,000 criminal, family, youth, and civil cases each year. Only a very small selection of these decisions are published, mainly those that are notable or of wider public interest, again on Judicial Decisions Online.

CCH iKnowConnect, HeinOnline, Lexis Advance and Westlaw New Zealand are all subscription databases. Each database is owned by a different legal publisher and may contain legislation (law that has been written and passed by Parliament), reported and unreported cases and secondary sources, such as books, journal articles, commentaries and legal encyclopaedias. As each database is owned by different legal publishers, there may be some identical content, but some content (particularly reported cases and secondary sources) will be different. Due to these databases being subscription only, it is unlikely that members of the public will be able to access them.

Before you start searching for cases, make sure you know what you’re looking for. When you are new to legal research or unfamiliar with an area of law, proceeding from general secondary sources to more specific, authoritative information (legislation and cases) is a good approach. Secondary sources are written by subject-matter experts who can efficiently lead you to the key cases you will need to use. Start by finding general legal commentary on a topic such as a textbook, article or legal encyclopaedia to give you a broad overview of the subject. It is important that you make sure the commentary you rely on is recent and up to date. The general legal commentary will alert you to relevant case law and legislation, and your next step should be to find it. If no legislation is involved, you can proceed straight from the general commentary to the case law. Chapter 13 of ‘Essential Legal Research Skills in Aotearoa New Zealand’ is free to access through this link and provides some helpful tips for finding cases.

A free way to check that any cases you have found in a textbook or article is still good law is to use LawCite on NZLII. If you want to make sure any legislation is still current, only current Acts are in NZLII’s New Zealand Acts database so if your Act and section are in there, it is still current. The same goes for NZLII’s Regulations / Legislative Instruments database.

Generative Artificial Intelligence

The Courts have issued a guideline for the use of generative artificial intelligence (GenAI) in court proceedings. The guideline emphasises that GenAI cannot give reliable, tailored legal advice and do not understand New Zealand law or court processes well. They predict text rather than checking facts, so their answers may be wrong, incomplete, out of date or based on overseas law. If you use information from an AI tool, you must independently check that it is correct before including it in court documents. GenAI may “hallucinate”, for example, invent fake cases, quotes, or legislation and present them as real.

AI may assist with simple tasks like summarising text, organising information, drafting basic documents, or explaining general legal ideas. However, it cannot reliably apply the law to your situation, understand cultural context, predict outcomes, or ensure correct legal formatting. You do not need to tell the court you used AI unless the court asks. But you must ensure that anything you submit is accurate and complies with court rules.

It is important that you do not enter any private, confidential, suppressed or legally privileged information into an AI tool. Anything you type may be stored, reused or exposed to others.

If you are considering using AI to help with your court proceedings, make sure you read the guidelines by following this link.

The New Zealand Supreme Court in Jones v Family Court at Whangārei [2026] NZSC 1 gave the following warning about using AI to do your court submissions [1]

Use of Artificial Intelligence to write submissions

[7] In submissions filed in this Court, Mr Jones cited a number of authorities which appear to have been hallucinated by an Artificial Intelligence (AI) application. Misuse of AI in legal proceedings has serious implications for the administration of justice and public confidence in the justice system. Persons filing submissions in court must ensure all authorities referred to are genuine and correctly cited. The current guideline for non-lawyers appearing in court proceedings reads relevantly as follows:

You are responsible for ensuring that all information you provide to the court/tribunal is accurate. You must check the accuracy of any information you get from a [generative AI] chatbot before using that information in court/tribunal proceedings.

Reliance on false citations, including the unverified outputs of AI applications, may in serious cases amount to obstruction of justice or contempt of court.


[1] Original footnotes have been removed from this excerpt but can be viewed on NZLII at https://www.nzlii.org/nz/cases/NZSC/2026/1.html

How to Cite a Case

When you refer to a case you have found in a document for court, or in court itself, you will need to give all the details (the citation) of the case. A case citation is how the cases that are used in court are identified. Getting the citation right is important because it allows the judge and opposing party to find the case you are relying on. This helps the court understand the legal point you are trying to make and avoids causing delay and confusion. Remember, if you are citing a case in a legal argument you should be filing it in court along with your submissions.

When you refer to a case in your written submissions, the goal is to explain what the case decided and why it helps your argument. You don’t need to write long summaries, judges prefer short, clear points that show you understand the relevance of the case. If the judgment explains a point of law clearly, it is best practice to quote the passage directly so the judge and other parties can see exactly how the court expressed the principle.

Reported Cases

A reported case citation looks like this: Smith v Jones [1999] 2 NZLR 123. Here’s what each part means:
  • Smith v Jones – the parties.
  • [1999] – the year of the volume.
  • 2 NZLR – the volume number (2) and the report series (New Zealand Law Reports).
  • 123 – the page the case starts on in the book.

It is possible that a decision has been published multiple times. First, in unreported format (meaning the version that is published directly by the court), then sometimes in an unofficial law report series and finally in the official law report series (NZLR). Vector Gas v Bay of Plenty Energy Ltd, an important contract-law case, exists in an unreported format from the Supreme Court and was reported (published) in the New Zealand Law Reports, the New Zealand Business Law Cases and the New Zealand Company and Commercial Law Reports. The latter two reports are unofficial report series and are referred to as parallel citations, meaning they are alternative references to the same case.

e323d851664e82a3f6a2187986cd7787.png

Example of Parallel Citations of a Case. By Kate Thompson https://creativecommons.org/.

It is proper to cite the neutral reference and then the most official reported version. For example, Vector Gas Ltd v Bay of Plenty Energy Ltd [2010] NZSC 5, [2010] 2 NZLR 444. Always use the most official version if it is available and always cite the version you used!

If you have a full citation to a reported case but aren’t sure what the abbreviations mean (for example, “NZLR” or “CRNZ”), you can use the Cardiff Index to Legal Abbreviations to decode the citation. This tool explains what each abbreviation stands for so you can understand exactly which report series the case comes from.

Some public libraries will have copies of the New Zealand Law Reports (NZLR), and if you live in a city with an academic law library, you will be able to go to them to physically access the official reports. Prison libraries also have a set of the New Zealand Law Reports series. Individual cases from the New Zealand Law Reports can be purchased for $30 each from https://www.lawreports.nz Cases on NZLII that have been published in the New Zealand Law Reports since 2006 have a link in them to the official version on https://www.lawreports.nz . This appears at the top of the judgment on NZLII

Court ready link example.PNG

Unreported Cases

Unreported cases are identified by their neutral citation(sometimes called Medium Neutral Citation or MNC). Neutral citations identify judgments independently of any report series, and cite only parties, year of judgment, court and judgment number. To illustrate this, let us break down this citation: R v Smith [2021] NZHC 100 at [52].
  • R v Smith – The names of the parties. “R” stands for Regina (the Crown), which is used when the government prosecutes someone. “Smith” is the surname of the defendant, the person who is being prosecuted by the Crown. Note that the parties’ names are written in italics.
  • [2021] – The year the case was decided.
  • NZHC – The court that heard the case, the New Zealand High Court.
  • 100 – This is a number that identifies the specific judgment among the other cases decided by the court in that year.
  • [52] – This refers to paragraph 52 in the judgment.

Parts of a Case

Understanding the different parts of a case is helpful for case-law research. The figure below shows a colour-coded diagram of some key parts of a reported case.

Laws Primer - Copy_image003.png

Anatomy of a New Zealand Reported Case. By Kate Thompson https://creativecommons.org/.

3f947556c88303e0732196ab1741d192.png
Headnote

The headnote of the decision contains catchwords and a summary of the case. Catchwords are keywords and phrases, separated by dashes, summarising the legal principles and legislation discussed in the case. The summary provides a short description of the matter and outlines the key findings of the case. The headnote and its keywords/catchwords are not officially part of the judgment. Do not quote from the headnote as it is written by a law reporter, who is an employee of the publisher, not by a judge.

Judgment

A judgment is the written decision that the judge gives at the end of a case. It explains what the judge has decided and why. Usually, the start of the judgment begins with the judge’s surname (e.g. Cooper J).

In higher courts like the Court of Appeal or Supreme Court, more than one judge hears the case, so there may be multiple judgments in the same case. Sometimes all the judges agree on the outcome but choose to explain their reasons in their own words. Other times, a judge might disagree with the decision of the majority and write a dissenting judgment, which sets out why they think the case should have been decided differently. When this happens, the decision supported by most of the judges is called the majority decision, and that becomes the court’s official ruling. The judges who disagree make up the minority. Their view does not affect the final result of the case, but it is still recorded because it shows a different interpretation of the law. Sometimes these minority opinions later influence how the law develops in future cases. Dissenting opinions are not precedent and if you do quote or cite from them, add the judge’s name to your citation and the word dissenting – for example Taunoa v Attorney-General [2007] NZSC 70, [2008] 1 NZLR 429 at [6] per Elias CJ dissenting.

Each judgment usually includes several key parts. First is the litigation history, which means a brief explanation of what has happened in the case so far and how it reached the current court. Next is the statement of facts, where the judge sets out the important facts that the decision is based on. The judgment then moves to the legal issues, meaning the main questions of law that need to be decided, and the legal principles, which is the legislation or passages from relevant case law the judge must apply. This section will usually include the arguments given by each party, which may be helpful for forming your own legal arguments. The judge then explains the application to the case, showing how those legal rules fit the facts. After this comes the conclusion, where the judge states their final decision. The judgment ends with the order of the court, which is the formal instruction about what must happen next, such as who has succeeded and what the outcome requires.

For more information follow this link to see a helpful guide published by the New Zealand Council for Law Reporting.

How to Talk About a Case in Court

When you read a case citation out loud, some parts are pronounced differently than they are written.
  • Instead of pronouncing the R in criminal matters, use The Queen [1952–2022] or The King or The Crown.
  • The “v” between the party names is not pronounced; instead use “and”.
  • For cases such as Re Horlick’s Malted Milk Co (1914) 34 NZLR 91 (SC), say “In the matter of” instead of Re.
For example:
  • R v Horsfall is pronounced as “The Queen and Horsfall
  • Haug v Jupiters is pronounced as “Haug and Jupiters
  • Re Horlick’s Malted Milk Co is pronounced as “The matter of Horlick’s Malted Milk Co

When referring to a case in court, you should use the full case name and citation the first time you mention it. For example: “In Brooker v Police [2007] NZSC 30, [2008] 2 NZLR 523 …” This gives the judge and the other parties all the details they need to locate the case. On later mentions, you can usually shorten this to just “Brooker”, unless you are quoting a specific passage, in which case include a pinpoint such as “Brooker at paragraph [13]”. If you are relying on multiple cases with similar names or a case that has been appealed to a higher court it is good practice to repeat the full citation for absolute clarity. This avoids any confusion about which decision you are relying on.
Court abbreviations

The New Zealand Law Style Guide is a free resource that may help with working out what the various Court abbreviations are in citations. It also has examples of how to refer to cases that pre-date medium neutral citations. Check it out at http://www.austlii.community/foswiki/NZLawSG/NZLawStyleGuide

Legislation

Legislation or statute law is law that has been written and passed by Parliament, or under Parliament’s authority, to regulate different areas of society. Legislation includes Acts of Parliament (statutes) and regulations or rules made under those Acts. The purpose is to define rights, duties, and standards of behaviour in New Zealand, support social order, protect rights, prevent harm, and promote justice. Acts in New Zealand can be amended over time. Always make sure you are reading the current version of an Act and check when particular sections came into force. The New Zealand Legislation website shows whether a section is in force.

Legislation is supreme law. This means judges cannot ignore or override an Act of Parliament; they must apply the rules it sets out. Judges read Acts as a whole, considering the wording, the purpose, and relevant past decisions that interpret the legislation. Case law helps explain how it works in practice. For example, if the Consumer Guarantees Act says goods must be of acceptable quality, the judge must apply that rule, while previous cases explain what “acceptable quality” means in real situations.

Where to Find Legislation

New Zealand statutes are available both in print and online. The official versions from 2008 onwards are published on the New Zealand Legislation website. See what's on the site for more information on what the New Zealand Legislation website does and doesn't provide, how often it is updated, and which versions of legislation on the site are official. The New Zealand Legislation website has an online guide explaining how to search for legislation.

NZLII also has copies of New Zealand Statutes, obtained from the official website. On NZLII the statutes are split into those current active, those no longer active (repealed)

__ 1. Primary Legislation______Primary legislation refers to Acts of Parliament, also called statutes. Acts are the main form of legislation in New Zealand. They set out the main rights, duties, powers, and legal tests that apply to individuals, organisations, and government bodies. In New Zealand, Acts of Parliament are generally grouped into three main types, depending on who they apply to.

Public Acts apply to everyone in New Zealand or to broad groups of people. Most Acts are Public Acts.* * * Local Acts apply only to a specific place or region, such as a particular city or district. These Acts deal with local matters that are not intended to apply nationwide.* * * Private Acts apply to a particular person, organisation, or group. They are passed to deal with a specific situation or provide a special benefit or power that does not apply to the public generally.*

Legislation that deals with a specific subject or area of law is known as a principal Act. For example, the Civil Aviation Act 2023 is the principal Act that regulates civil aviation in New Zealand.

__ 1. Secondary Legislation__** Secondary legislation is law made under powers given by Parliament through an empowering Act, which explains who is allowed to make the secondary legislation and what limits apply. It is also called delegated legislation because even though it is authorised by an Act of Parliament, it is law that is made by a body outside Parliament. The power to create secondary legislation may be given to a Minister, a government agency or regulator or a local authority. Even though secondary legislation is not created by Parliament directly it is still legally binding.

Secondary legislation is commonly used for detailed or practical matters. While an Act usually sets out the broad principles and policies of a particular area of law, secondary legislation fills in the detail. For example, the Health and Safety at Work Act 2015 delegates the power to create regulations for a number of specific purposes. Under this power the Health and Safety at Work (Hazardous Substances) Regulations 2017 were created to set out more detailed rules about hazardous substances must be stored, used, labelled, and managed.

There are several types of secondary legislation including regulations, rules, notices, standards, Order in Council and bylaws. To read more about these different types of secondary legislation, look to the glossary on the Parliamentary Counsel Office website. Note that secondary legislation has also been referred to more broadly as subsidiary legislation, subordinate legislation, delegated legislation and regulations.

I might want to add something about how secondary legislation is sometimes challenged through judicial review, but that might be unnecessarily confusing and beyond the scope for this guide

Finding Secondary Legislation

To find current New Zealand secondary legislation, the best online source is the official New Zealand Legislation website. A useful method is to locate the relevant empowering Act and use the Secondary Legislation tab for a list of secondary legislation made under that Act, along with its empowering provision and the agency that administers it.

Secondary legislation is also available on the subscription legal databases Westlaw New Zealand, Lexis Advance and CCH iKnowConnect. As with Acts, these subscription databases each have their own commentary (books, journal articles and online commentaries, along with additional functionality features) that may discuss the secondary legislation.

_ 1. The Anatomy of an Act_______ 1. Title and purpose__Every Act has a title and usually a purpose section near the beginning. The purpose explains what the Act is trying to achieve. Judges often look at the purpose to help decide how a section should be interpreted, especially if the wording is ambiguous and may be interpreted. The following is an example of a purpose section from the Consumer Guarantees Act 1993.
Laws Primer - Copy_image006.png

__ 1. Interpretation section__Most Acts contain an interpretation section, often near the beginning. Words that seem ordinary may have a specific legal meaning in that Act. If a word is defined, you must use that definition in the Act, not the everyday one. The following is an example of an interpretation section from the Consumer Guarantees Act 1993.
Laws Primer - Copy_image002.png
__ 1. Parts, subparts, sections and paragraphs__Acts are divided into Parts and sometimes Subparts, which group related topics together. The actual legal rules are found in the sections. Sections are numbered, and you should always refer to them by number (for example, “section 12 of the Residential Tenancies Act 1986”).

Many sections are broken into subsections, written as (1), (2), (3), and sometimes further into paragraphs (a), (b), (c) and subparagraphs (i), (ii), (iii). It is important to read the entire section, including all subsections. A common mistake is to rely on a subsection without noticing limits or exceptions in later subsections. Below is a visual guide to the components of a section in legislation.
Laws Primer - Copy_image005.png
1. Schedules Schedules appear at the end of an Act and are part of the law. They may include forms, lists, calculations or transitional rules.

1. How to Refer to Legislation Legislation is referred to using its short title, which includes the year it was enacted. Older Acts often included a long title that explained the purpose of the Act. Modern Acts usually set this out in a separate purpose section instead. The short title can be found at the top of the Act underneath the coat of arms. See, for example, the Gambling Act 2003 as shown below.
Laws Primer - Copy_image003.pngNote the short title is written as the Gambling Act 2003 not the Gambling Act (2003) or the Gambling Act, 2003.
It’s not enough to say ‘the Act requires X’. You should also say where in the Act the requirement comes from. Always:

  • Use the full short title including the year of the Act the first time you mention it.
  • Identify the provision you are relying on. Be as specific as possible. This may be an entire Part, or a section, subsection, paragraph or subparagraph.

For example: Gambling Act 2003, s 7(1)(a). This means:

  • s 7 = section 7, s is shorthand for ‘section’ and is not used to begin a sentence
  • (1) = subsection (1)
  • (a) = paragraph (a) of the Gambling Act 2003.

If the reference appears at the start of a sentence or paragraph, rather than using the shorthand ‘s’ you should write “Section” out in full. For example, “Section 7(1)(a) of the Gambling Act 2003 provides that…”. Both formats are correct. What matters is that your reference is clear and specific.

Example of the correct way to refer to legislation:
  • Section 6(1) of the Consumer Guarantees Act 1993 provides that goods supplied to a consumer must be of acceptable quality.
  • Under the Consumer Guarantees Act 1993, s 6(1), goods supplied to a consumer must be of acceptable quality.
  • Under section 6(1) of the Consumer Guarantees Act 1993, goods supplied to a consumer must be of acceptable quality.
Example of the incorrect way to refer to legislation:
  • S 6(1) of the Consumer Guarantees Act 1993 says goods must be of acceptable quality. (Do not start a sentence with “s”. The section reference should follow the Act name.)
  • Under the Consumer Guarantees Act 1993, section 6(1), goods must be of acceptable quality. (When using this format in the middle of a sentence, the shorthand “s 6(1)” should be used instead of writing out “section”.)
  • The Consumer Guarantees Act says goods must be of acceptable quality. (This does not identify the section of the Act.)
Referring to legislation can feel confusing at first. The most important point is that the judge can clearly identify which Act and which provision you are relying on. If the reference allows the judge to quickly find the correct provision, it will usually be adequate, even if it is not perfectly formatted. Clear and consistent references will make your argument easier to follow and more persuasive.

Speaking about legislation in court

When speaking in court, you should say the reference in full. For example, the Gambling Act 2003, s 7(1)(a) is pronounced “Section seven, subsection one, paragraph (a) of the Gambling Act 2003.”

1. How to Interpret and Apply Legislation *TBC*

When you are reading legislation, the aim is to work out what the law means and how it applies to your situation. There are a number of common law (law written by judges through case law) and legislative rules that generally govern how legislation is interpreted and applied. For more in-depth information about the interpretation and application of legislation, see the Legislation Design and Advice Committee website.

__ 1. Start with the words of the Act______The meaning of legislation must be ascertained from its text in light of its purpose and context (see section 10 of the Legislation Act 2019). The starting point is always the words of the legislation itself. Pay attention to any expressly written exceptions or limitations that may be hiding in later sections. Generally, if a word is not defined in the Act, it should be read as an ordinary person would understand it. Note that many Acts include an interpretation section that defines key words and phrases. It is important to check this section before relying on the ordinary meaning of a word.

__ 1. Read the provision in context______Legislation must be read as a whole. The meaning of a section may be affected by the words around it, the subject matter of the part of the Act it appears in and the overall scheme of the legislation. Sometimes these factors mean that a word or phrase should be understood in a way that is slightly different from its usual meaning.

Some Acts include specific provisions about how they must be interpreted. For example, certain Treaty settlement legislation and the Parliamentary Privilege Act 2014 contain provisions that direct the reader on how to interpret them. For example, a specific provision may clarify the relationship between the legislation and case law.

__ 1. Identify the purpose and wider context______The purpose of the legislation is one of the most important aids to interpretation. Wherever possible, each provision should be interpreted in a way that is consistent with the purpose of the Act. It is a good idea to explain why the interpretation that supports your case also aligns with the purpose of the legislation.

Courts may look at a wide range of materials to identify that purpose. You can look at the long title of the Act (the long title was historically used to describe broadly what an Act is about, many modern Acts no longer include one), any purpose or interpretation sections, and other related provisions to show what the legislation is trying to achieve. You may also rely on explanatory notes and select committee reports, which can help explain why the law was introduced and what problem Parliament was trying to address. Explanatory notes are usually available on the New Zealand Legislation website alongside the Act and select committee reports can be found on the Parliament website. You can also rely on case law decisions where courts have already discussed the purpose of the Act or interpreted the same or similar provisions.

The wider context may also help explain the meaning of a provision. This includes the social, economic, environmental and legal circumstances that led to the legislation being passed. Understanding this background can help clarify what problem the law was intended to address and how it should be applied in practice.

__ 1. Using the New Zealand Bill of Rights Act______When the courts interpret a law, they must prefer a meaning that is consistent with the rights and freedoms protected by the New Zealand Bill of Rights Act 1990 (NZBORA) whenever it is possible to do so (see section 6 of NZBORA). This means that if a provision of an Act can reasonably be read in more than one way, the meaning that upholds NZBORA rights should be chosen.

However, it is important to understand what NZBORA does and does not do. It does not let a court ignore the clear words of a law. NZBORA only comes into play when a law could reasonably be read in more than one way. It also only applies to public authorities, like courts, government agencies, Ministers, and local councils. It does not give you a direct right to challenge another private person or business. In practice, NZBORA helps guide how laws are applied so that rights and freedoms are respected whenever possible.

__ 1. Using case law______When you use legislation in a legal argument, case law can help explain how courts have interpreted or applied the law. Judges often look at previous decisions to understand what a section means in practice.

  • Focus on binding decisions from higher courts. These must be followed by lower courts, so they carry the most weight.
  • Use decisions from the same level or lower courts carefully. These are not binding, but you can refer to them if the facts are similar and the reasoning is clear. Make sure the decision has not been overturned or contradicted by a higher court.
  • Explain the connection between the case and your situation. Show how the court interpreted the law and why that interpretation supports your argument.
  • Don’t rely solely on case law. Case law should illustrate how the law works; your main argument should still be based on the text of the legislation itself.

_Tips for writing pleadings about legislative interpretation _

  • Ask yourself: What rule does this law set out, and does it cover the situation I am in? Once you have identified the correct provision, briefly explain what the section requires or allows in clear terms.
  • Always connect the law to your facts. Explain clearly how the sections apply to your situation, do not assume the judge will make this connection for you. For example, if a section applies when certain conditions are met, clearly point out which facts in your case satisfy those conditions. If relevant, briefly refer to the purpose of the Act or how the section fits within the wider scheme of the legislation.
  • Finally, keep your argument focused. You do not need to refer to large parts of an Act or multiple sections unless they are directly relevant. A clear argument using one well-chosen section, properly applied to your facts, is usually more persuasive than listing many provisions without explanation.
Glossary

Appeal: A request for a higher court to review and reconsider the decision of a lower court.

Appellant: The party who is appealing a court decision.

Binding: Binding: If a decision is binding on a court, it means the court is required to apply the legal principle from that earlier case.

Civil Law: The area of law that deals with disputes between people or organisations.

Criminal Law: The prosecution and punishment of people who have committed crimes

Compensation/Damages: Money awarded by a court to a person who has been harmed or suffered a loss because of someone else’s unlawful actions.

Defendant: The person who the claim is against.

Dissenting Judgment: A judgment written by a judge who disagrees with the majority decision of the court and explains their different view.

Empowering Act:

Judicial Review: The process where the High Court checks whether a public decision-maker has acted lawfully, fairly, and within their powers. Rather than reviewing the merits of the decision, the court reviews how the decision was made and whether the decision maker acted within the power given to them by law.

Judiciary: The judges who work within the courts.

Long Title of an Act: Medium Neutral Citation: A standardised way of citing a case that does not depend on a published law report. It usually includes the year, the court, and the case number (for example, [2023] NZHC 150).

Obiter Dicta: Comments made by a judge that are not essential to the decision. These remarks are not binding but can be persuasive.

Official Citation: The citation used for a case published in an official law report series, such as the New Zealand Law Reports (NZLR). This is the preferred citation when available.

Plaintiff: The person or organisation who starts a civil case and brings the claim to court.

Precedent: A legal decision that guides how later cases with similar facts or issues should be decided.

Primary legislation: An Act, also called a statute, made by Parliament.

Ratio Decidendi: The essential legal reasoning or principle that explains why the court reached its decision. This part of the judgment is binding on lower courts.

Reported Cases: Cases that have been selected and published in official law-report series because they are important or clarify the law.

Secondary legislation: law which can be made outside Parliament. It includes regulations, rules, notices, standards and by-laws.

Stare Decisis: The principle that courts must follow earlier decisions in similar cases.

The Doctrine of Precedent: The system built around the principle of stare decisis encompassing which courts bind which and how precedents are applied or distinguished.

Public Acts: Acts that apply to everyone in New Zealand or to broad groups of people. Most Acts are Public Acts.

Local Acts: Acts that apply only to a specific place or region, such as a particular city or district. These Acts deal with local matters that are not intended to apply nationwide.

Private Act: Acts that apply to a particular person, organisation, or group. They are passed to deal with a specific situation or provide a special benefit or power that does not apply to the public generally.

Acts as enacted: Acts in their original form. That is, as they were passed in the Parliament. Amendment Act: An Act that alters the operation of an earlier Act (or sections of an Act) through substitution, insertion, omission or repealing.

Principal Act: An Act that deals with a particular topic and whose main job is not to amend another Act.

Repealed Acts: Acts that are no longer enforced as law. Acts can only be repealed by a subsequent new Act or an amendment Act passed by Parliament that includes repealing sections

This site is powered by FoswikiCopyright © by the contributing authors. All material on this collaboration platform is the property of the contributing authors.
Ideas, requests, problems regarding AustLII Communities? Send feedback
This website is using cookies. More info. That's Fine